Product Summary
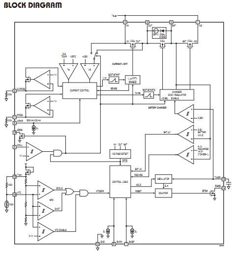
The LTC4055EUF is an USB power manager and Li-Ion battery charger designed to work in portable battery-powered applications. The LTC4055EUF parts manage and limit the total current used by the USB peripheral for operation and battery charging. Depending on the state of the current select pin (HPWR), total input current can be limited to either 100mA or 500mA. The voltage drop from the USB supply or battery to the USB peripheral is typically less than 100mV at 400mA and 20mV at 80mA. Other management features of the LTC4055EUF include: automatic switchover to battery when input is removed, inrush current limiting, reverse current blocking, undervoltage lockout and thermal shutdown.
Parametrics
LTC4055EUF absolute maximum ratings: (1)Terminal Voltage, IN1, IN2, OUT, BAT: –0.3V to 6V; NTC, VNTC, TIMER, PROG, CLPROG: –0.3V to (VCC + 0.3V); CHRG, HPWR, SUSP, SHDN, WALL, ACPR: –0.3V to 6V; IN2: VIN1 + 0.1V; (2)Pin Current (DC), IN1, IN2, OUT, BAT: 1.6A; (3)Operating Temperature Range: –40 to 85℃; (4)Maximum Operating Junction Temperature: 125℃; (5)Storage Temperature Range: –65 to 125℃.
Features
LTC4055EUF features: (1)Charges Single-Cell Li-Ion Batteries Directly from USB Port; (2)Load Dependent Charging Guarantees USB Input Current Compliance; (3)Automatic Battery Switchover When Input Supply is Removed; (4)Constant-Current/Constant-Voltage Operation with Thermal Feedback to Maximize Charging Rate Without Risk of Overheating; (5)Selectable 500mA/100mA Current Limit; (6)Low Loss Full PowerPath Control with Ideal Diode Operation (Reverse Current Blocking); (7)Preset 4.2V Charge Voltage with 0.8% Accuracy (4.1V for LTC4055-1); (8)4.1V Float Voltage (LTC4055-1) Improves Battery Life and High Temperature Safety Margin; (9)USB-Compliant Suspend Mode; (10)Programmable Charge Current and Termination Timer; (11)Soft-Start Limits Inrush Current; (12)NTC Thermistor Input for Temperature Qualified Charging; (13)Tiny (4mm × 4mm × 0.75mm) QFN Package.
Diagrams

| Image | Part No | Mfg | Description | ![]() |
Pricing (USD) |
Quantity | ||||||||||
|---|---|---|---|---|---|---|---|---|---|---|---|---|---|---|---|---|
![]() |
![]() LTC4055EUF |
![]() |
![]() IC USB PWR MNGR BATT CHRGR 16QFN |
![]() Data Sheet |
![]()
|
|
||||||||||
![]() |
![]() LTC4055EUF#PBF |
![]() |
![]() IC USB PWR MNGR BATT CHRGR 16QFN |
![]() Data Sheet |
![]()
|
|
||||||||||
![]() |
![]() LTC4055EUF#TR |
![]() |
![]() IC USB PWR MNGR BATT CHRGR 16QFN |
![]() Data Sheet |
![]()
|
|
||||||||||
![]() |
![]() LTC4055EUF#TRPBF |
![]() |
![]() IC USB PWR MNGR BATT CHRGR 16QFN |
![]() Data Sheet |
![]()
|
|
||||||||||
![]() |
![]() LTC4055EUF-1#PBF |
![]() |
![]() IC USB PWR MNGR BATT CHRGR 16QFN |
![]() Data Sheet |
![]()
|
|
||||||||||
![]() |
![]() LTC4055EUF-1#TRPBF |
![]() |
![]() IC USB PWR MNGR BATT CHRGR 16QFN |
![]() Data Sheet |
![]()
|
|
||||||||||
(China (Mainland))









