Product Summary
The UTC MC34018DW speaker-phone integrated circuit incorporates the necessary functions to produce a high quality hands-free speaker-phone system. The applications of MC34018DW include household and office speaker-phones, intercom systems, hand free kit for mobile phones, and others.
Parametrics
MC34018DW absolute maximum ratings: (1)V+ terminal Voltage (pin 16): +12,-1.0 V; (2)CS (pin 18): +12,-1.0 V; (3)Speaker amplifier Ground(pin 14): +3.0,-1.0 V; (4)VLC(pin 24): +VCC,-1.0 V; (5)Storage temperature: -65 ~ +150 ℃.
Features
MC34018DW features: (1)All necessary level detection and attenuation controls for a hand-free telephone included; (2)Background noise level monitoring with long time constant; (3)Background sound level compensation for transmit and receive levels as well as the background level; (4)Wide operating dynamic range through signal compression; (5)On-chip voltage regulators illuminate external regulators for lining operation; (6)Power audio amplifier for typical 100mW output (into 25 ohms)with peak limiting for speaker to minimize distortion; (7)Chip Select pin for active/stand by operation; (8)Volume control function for external volume control; (9)Standard 28-pin plastic DIP and SOP package.
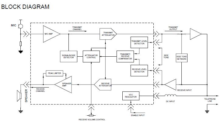
Diagrams

| Image | Part No | Mfg | Description | ![]() |
Pricing (USD) |
Quantity | ||||
|---|---|---|---|---|---|---|---|---|---|---|
![]() |
![]() MC34018DW |
![]() |
![]() IC SPEAKERPHONE VOICE SW 28-SOIC |
![]() Data Sheet |
![]() Negotiable |
|
||||
![]() |
![]() MC34018DWR2 |
![]() |
![]() IC SPEAKERPHONE VOICE SW 28-SOIC |
![]() Data Sheet |
![]() Negotiable |
|
||||
(China (Mainland))









