Product Summary
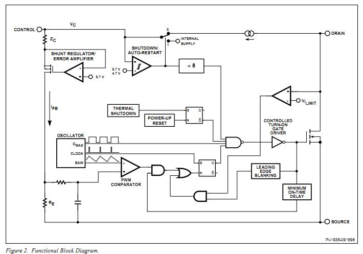
The TOP226YN is a three-terminal Off-line PWM Switch. The TOP226YN is more cost effective and provides several enhancements over the first generation TOPSwitch family. The TOP226YN extends the power range from 100W to 150W for 100/115/230 VAC input and from 50W to 90W for 85-265 VAC universal input. This brings TOPSwitch technology advantages to many new applications, i.e. TV, Monitor, Audio amplifiers, etc. Many significant circuit enhancements that reduce the sensitivity to board layout and line transients now make the design even easier.
Parametrics
TOP226YN absolute maximum ratings: (1)DRAIN Voltage: -0.3 to 700 V; (2)DRAIN Current Increase (△ID) in 100 ns except during blanking time: 0.1 x ILIMIT(MAX); (3)CONTROL Voltage: - 0.3 V to 9 V; (4)CONTROL Current: 100 mA; (5)Storage Temperature: -65 to 125℃; (6)Operating Junction Temperature: -40 to 150℃; (7)Lead Temperature: 260℃.
Features
TOP226YN features: (1)Lowest cost, lowest component count switcher solution; (2)Cost competitive with linears above 5W; (3)Very low AC/DC losses – up to 90% efficiency; (4)Built-in Auto-restart and Current limiting; (5)Latching Thermal shutdown for system level protection; (6)Implements Flyback, Forward, Boost or Buck topology; (7)Works with primary or opto feedback; (8)Stable in discontinuous or continuous conduction mode; (9)Source connected tab for low EMI; (10)Circuit simplicity and Design Tools reduce time to market.
Diagrams

| Image | Part No | Mfg | Description | ![]() |
Pricing (USD) |
Quantity | ||||||||||||
|---|---|---|---|---|---|---|---|---|---|---|---|---|---|---|---|---|---|---|
![]() |
![]() TOP226YN |
![]() Power Integrations |
![]() AC/DC Switching Converters 75W 85-265 VAC 125W100/115/230 VAC |
![]() Data Sheet |
![]()
|
|
||||||||||||
| Image | Part No | Mfg | Description | ![]() |
Pricing (USD) |
Quantity | ||||||||||||
![]() |
![]() TOP200-14 |
![]() Other |
![]() |
![]() Data Sheet |
![]() Negotiable |
|
||||||||||||
![]() |
![]() TOP200-4 |
![]() Other |
![]() |
![]() Data Sheet |
![]() Negotiable |
|
||||||||||||
![]() |
![]() TOP200YAI |
![]() Power Integrations |
![]() AC/DC Switching Converters 5-12W 85-265 VAC 10-25W100/115/230VAC |
![]() Data Sheet |
![]() Negotiable |
|
||||||||||||
![]() |
![]() TOP200YN |
![]() Power Integrations |
![]() AC/DC Switching Converters 5-12W 85-265 VAC 10-25W100/115/230VAC |
![]() Data Sheet |
![]() Negotiable |
|
||||||||||||
![]() |
![]() TOP201YAI |
![]() Power Integrations |
![]() AC/DC Switching Converters 0-22W 85-265 VAC 20-45W100/115/230VAC |
![]() Data Sheet |
![]() Negotiable |
|
||||||||||||
![]() |
![]() TOP201YN |
![]() Power Integrations |
![]() AC/DC Switching Converters 0-22W 85-265 VAC 20-45W100/115/230VAC |
![]() Data Sheet |
![]() Negotiable |
|
||||||||||||
(China (Mainland))










